比較資料
カートへ入れる
比較表
作成する
カート
空にする

積込み荷重計量機能搭載型バックホウ

2022/01/07 更新
  • 積込み荷重計量機能搭載型バックホウの概要
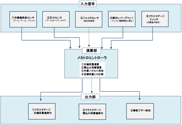
  • 演算システムの構成

NETIS登録番号:KT-200109-A

概要

土砂や金属スクラップなどの積載荷重を自動的に計量する機能を搭載したバックホウ

お問い合わせ
お気に入りに登録
カートへ入れる

新規性

一般的なバックホウ+車両重量計から、積込み荷重計量機能を搭載したバックホウに変えた。

期待される効果

・一般的なバックホウ+車両重量計から、積込み荷重計量機能を搭載したバックホウに変えたことにより、
1)積載荷重の最適化を自動で行い、車両重量計による計量時に過積載と判明した場合の積込み量の調整が不要となるため、施工性の向上が図れる。
2)積載荷重の最適化を自動で行い、車両重量計が不要となるため、経済性の向上が図れる。

適用条件

① 自然条件
・動作気温範囲は-30℃~50℃である。
② 現場条件
・作業スペースは、2.8m×9.6m=27m²程度(バケット容量山積0.8m³)必要。
③ 技術提供可能地域
・技術提供可能地域については制限なし。
④ 関係法令等
・特になし。

施工事例・施工実績

施工手順

会社情報

会社名
コベルコ建機(株)
TEL
03-5789-2111
企業情報
公式サイト

このカテゴリーでよく比較される工法

!

エラーが発生しました。

次のいずれかの理由が考えられます。

比較可能な数量を超えたため
カートに追加できませんでした。
比較できる点数は20点までです。
「工種・工法」と「資材」を同時に
比較することはできません。
カート内を整理してご利用ください。
2点以上をカートに追加してください。
カート内容を確認する カート
空にする
!

カートへの追加
ありがとうございます。

会員登録をすれば、
カートに入れた製品の
比較表のダウンロードができます。

会員の方はこちら(ログイン) 新規会員登録
!

お気に入り登録
ありがとうございます。

会員登録をすれば、マイページより
いつでもお気に入り登録した商品を
見返すことができます。

会員の方はこちら(ログイン) 新規会員登録